第十六届吉林省党员教育电视片观摩交流活动圆满结束
发布日期: 2026-04-03
近日,省委组织部举办的第十六届全省党员教育电视片观摩交流活动圆满结束。本届活动深入学习贯彻习近平新时代中国特色社会主义思想,认真落实《全国党员教育培训工作规划(2024—2028年)》和我省《若干措施》,推出了一批优秀党员教育电视片,集中展示了各地区各部门(单位)近两年来党员教育电视片制播工作成果。
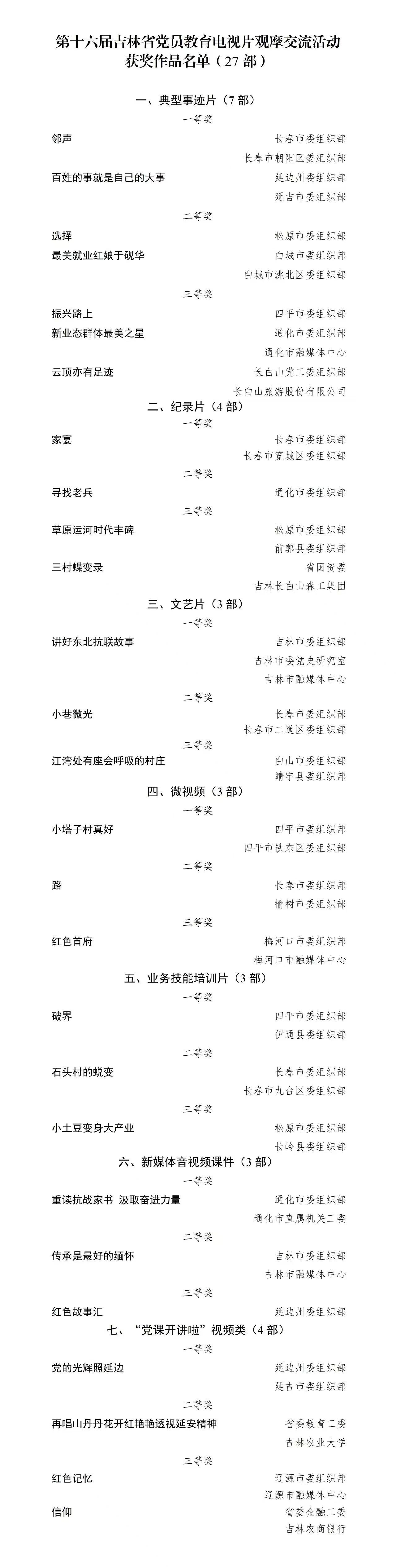
各市(州),长白山保护开发区,梅河口市,省委金融工委、省直机关工委、省委教育工委、省国资委等15个地区和单位选送了91部作品。参照全国党员教育电视片观摩交流活动评审标准和程序,主办方组织了初审筛选、评委评审、复核把关等,最终评选出一等奖作品8部、二等奖作品8部、三等奖作品11部,合计27部。获奖作品将在吉林广播电视台党建栏目展播,同时作为全省党员教育重点教材,在“吉林省党员教育网”等省内党员教育平台展播,优秀作品推荐到全国党员教育平台。

初审:李欣育
复审:鞠华军
终审:袁中明


